Delivered a comprehensive Proof of Concept for investor pitching and seed-funding rounds
Conducted user research to pivot the business model toward a high-potential niche
Designed a phased implementation strategy prioritizing lean market entry
Created a cohesive visual identity and UI kit to establish brand authority
Project
overview
Background
Tasked with designing a "Zero-to-One" mobile experience for an early-stage stealth startup. The objective was to build a robust Proof of Concept (PoC) that validated the business model through user-centric design, creating a competitive MVP ready for investor pitching.
The Challenge
The challenge was to translate a raw business vision into a tangible, user-centric product. I was tasked with defining the UX strategy from scratch, identifying the unique value proposition in a saturated market of social tools.
Product Strategy & Zero-to-One Definition
UX Strategy & Stakeholder Alignment
The challenge was moving from a raw concept to a validated product structure through collaborative discovery.
Facilitated strategic sessions to define core product requirements, user personas, and the primary value proposition for event creators.
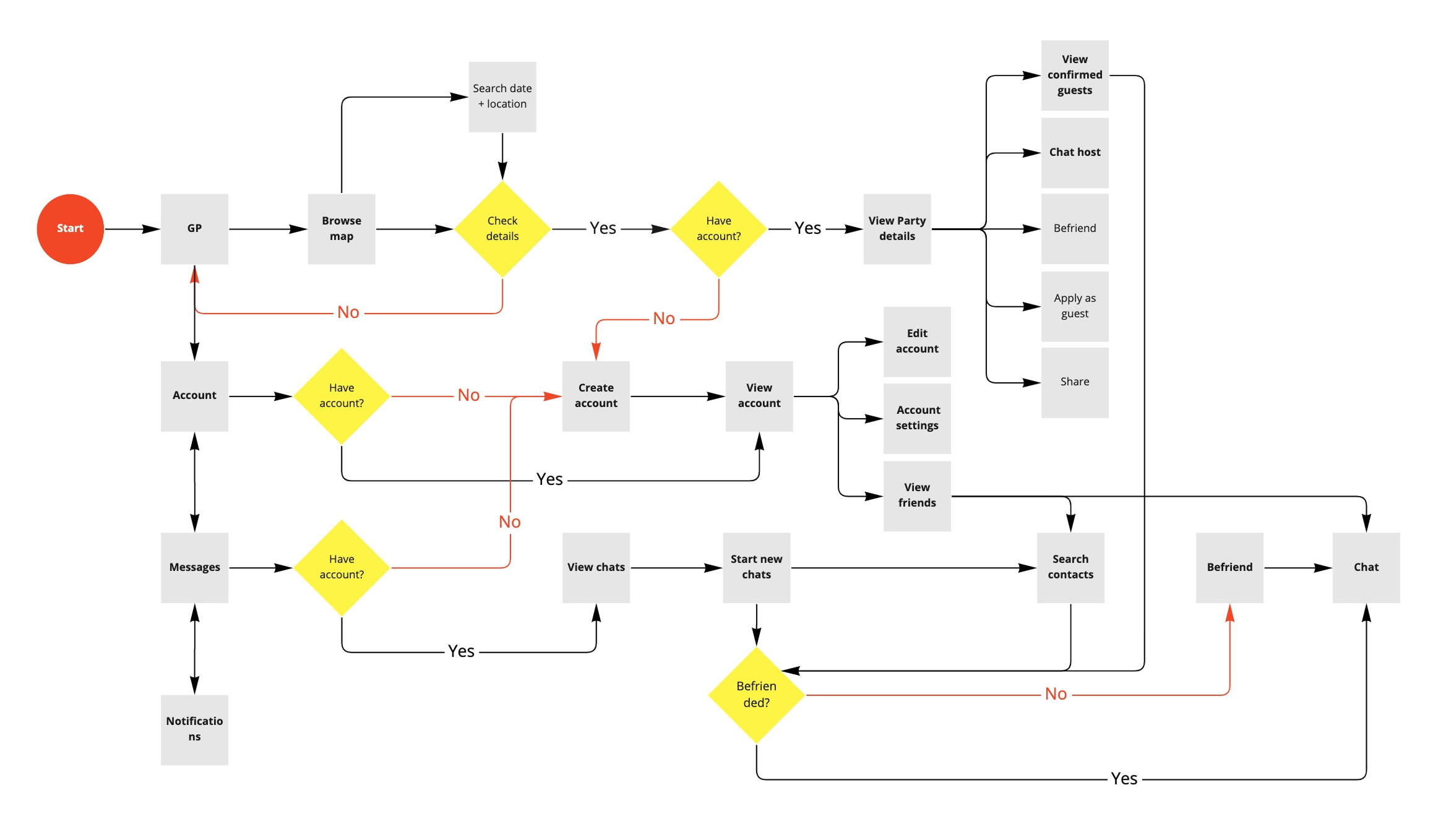
Developed the foundational app structure and hierarchical flows to ensure a logical transition from event discovery to attendee management.
Good communication is crucial when designing the vision of a product.
Interaction Design & Accessibility
Building a frictionless, high-engagement experience for community builders.
Mapped and designed the complete "Party Creation" journey, optimizing for speed and clarity in complex inputs (privacy, location, and guest lists).
Developed an inclusive color palette and UI framework based on provided brand assets, ensuring WCAG compliance across the entire interface.
Strategic Outcomes
Investor-Ready Asset: Delivered a comprehensive Proof of Concept (PoC) for private stakeholder pitching and fundraising
Validated Architecture: Translated abstract community-building goals into a tangible, navigable, and build-ready mobile experience
Scalable Framework: Established a unified design toolset and component kit to ensure a cohesive developer handoff